我要收藏
取消收藏
青岛市人民政府办公厅关于印发青岛市“十三五”突发事件应急体系建设规划的通知
字体大小: 打印
  • 索引号 170503160809792580
  • 主题分类 应急管理
  • 成文日期 2017-03-31
  • 发布日期 2017-04-14
  • 发文字号 青政办发〔2017〕19号
  • 发文单位 青岛市人民政府办公厅
  • 有效性 有效
  • 规范性文件登记号
  • 各区、市人民政府,市政府各部门,市直各单位:

      《青岛市“十三五”突发事件应急体系建设规划》已经市政府同意,现印发给你们,请认真贯彻落实。

      青岛市人民政府办公厅

      2017年3月31日

      青岛市“十三五”

      突发事件应急体系建设规划

      为进一步做好突发事件应急工作,根据《中华人民共和国突发事件应对法》《国家突发事件应急体系建设“十三五”规划》《青岛市城市总体规划(2011?2020)》《青岛市国民经济和社会发展第十三个五年规划纲要》《青岛市突发事件总体应急预案》,结合我市实际,编制本规划。

      一、编制背景

      (一)“十二五”时期基本情况。“十二五”期间,围绕打造“智慧应急安全城市”,以“一案三制”建设为主体,加快构建“大应急”工作格局,全市应急“七化七体系”建设取得重要进展,连续5年在全省应急管理工作考核中位居第一。

      应急管理制度日趋完善。围绕提高预防和应对突发事件能力,成立由市长担任主任的市突发事件应急管理委员会,在市政府办公厅设立市政府应急办,作为其常设办事机构,形成“市应急委?专项指挥部?区市?基层单位”四级组织架构。坚持预防与应急兼顾、常态与非常态结合、全面布局与重点建设统筹,进一步完善“统一领导、综合协调、分类管理、分级负责、属地管理为主”的应急管理体制。各专项指挥部独立运行能力进一步强化,重大活动应急指挥体系、预案体系和指挥部运行机制更加有序。全面完成市级突发事件总体预案和59个专项应急预案的修订与演练工作。应急值守标准化建设工作得到国务院应急办通报表扬,工作经验被《中国应急管理》杂志专题宣传。

      监测预警能力不断强化。气象、水文防汛、地质灾害、海洋灾害、森林防火、地震等监测网络进一步完善,重大水利基础工程、铁路客运专线、重要输变电设施、大型桥梁、重要通信枢纽等关键设施的监测监控和预警信息系统建设得到加强。完善预警信息统一发布机制,依托金宏网建立应急短信发布平台,进一步规范预警信息和紧急信息的制作、发布、传播和通报等;联合广播电台、电视台、银行、商场及通讯运营商,建立预警信息全网发布“绿色通道”。配备800兆数字集群通讯终端4815部,应急移动小平台14套,设立3.5万余名基层信息员,着力解决预警信息发布“最后一公里”问题,灾害预警发布覆盖率达到95%。大力推动安全隐患排查治理工作,建立“3+X”重大隐患挂牌督办制度,初步形成“企业自查、专家诊断、政府挂牌、执法监管”的闭环管理机制,安全事故隐患排查率达到95%。

      指挥调度能力明显提升。建成市政府应急指挥平台,实现突发事件应急信息网上快速报送。有序推进各区(市)、部门和镇(街道)应急指挥平台建设,初步形成以市政府应急指挥平台为枢纽,区(市)、部门、基层单位等应急管理信息系统为支撑,互联互通、资源共享、统一指挥、辅助决策的全市应急指挥平台体系。整合安全生产信息系统及非煤矿山、危化品、水上搜救、森林防火、消防、旅游等专业信息系统资源,建成全市安全生产应急救援指挥体系。环境污染事故、辐射事故、地震及海洋气象灾害等应急指挥系统建设取得进展,在黄岛区试点开展“现场指挥官”制度。完善区域化应急联动机制,联合天津、大连、烟台等13个黄渤海沿线城市建立黄渤海区域海上应急处置合作机制,积极推进与深圳、日照等城市在应急管理领域的交流合作。

      应急救援能力持续提高。依托董家口港区建设海上应急反应综合基地,初步形成巡逻船艇、执法船舶和飞机相配套,全方位覆盖辖区水域的立体化巡航体系。配备2架消防直升机,借助交通运输部北海第一救助飞行队,推进集约高效的空中救援体系建设。完善应急物资交通运输紧急调用机制,制定道路交通突发事件应急运输车辆保障计划,可在12小时内集结300辆各类抢险救灾车辆和设备。全市设置综合、传染病、职业中毒、精神卫生等突发事件定点救治医院10余处,各区(市)分别设置1处传染病定点救治医院。设立市级120调度中心1处,黄岛、城阳、即墨等区(市)120分调度中心6处,全市急救站点83个,初步形成“统一调度、分片负责、就近救治”的医疗救护模式。

      应急保障能力显著增强。建设1处市级救援物资仓储中心,进一步健全市级重要商品储备、专业应急物资储备、区(市)应急物资储备三级网络。实施应急物资管理办法,明确应急物资储备有关部门职责和任务分工,建立“先征用、后返还、适当补偿”的应急物资征用和补偿机制,建立政府储备与社会储备相结合、实物储备与生产能力储备相结合的多样化应急物资储备方式。目前全市设有综合性大型避难场所6处,临时避难场所197处,每个区(市)至少有1处地震应急避难场所,可供避震使用的人防工程100多万平方米,园林绿地可容纳避震人数约100万人。

      应急救援队伍逐步壮大。基本建成覆盖全市各行业、领域共计21支专业应急救援队伍。推进企事业单位专(兼)职救援队伍建设,现有企事业单位应急救援队伍260余支、共计5000余人。成立红十字蓝天救援队、红十字山海情救援队、天使救援队、水上救援队等多支应急志愿者救援队伍,积极参与云南鲁甸地震灾区等多地救援工作。在全省成立首家应急志愿者协会,每年培训应急救护员1万名左右。目前全市拥有应急管理专(兼)职人员2.3万余人,专家组14个,专家656人;各类应急救援队伍800余支,人员2.3万余人,应急志愿者队伍14支、计2417人。

      宣传教育培训广泛开展。每年下发全市应急管理宣教培训工作方案,明确相关部门职责和任务。组织开展各类专题培训班,公务员培训率达到85%,应急管理专(兼)职干部培训率达到100%,应急救援队伍培训率达到98%,骨干队伍每年至少集中轮训2次。2014年成功争取中欧应急管理培训试点,中欧联合培训43名应急管理骨干师资,中德联合培训60名“第一响应人”骨干师资。将应急知识纳入学校教学内容,定期开展涉教育类突发事件应急演练;创新举办“全市中小学生应急安全文化节”,每年吸引全市1000多所中小学近30万名学生和家长参加。组织5万余名医疗卫生技术人员参加全市卫生计生系统卫生应急知识与技能全员网络培训和测试。实施“家庭应急安全工程”,建设3个综合性实景模拟应急宣教培训基地。积极打造“学会应急”品牌,“学会应急”微信公众号关注人数达15万,“学会应急”杂志发放12期20余万册。创作并播出国内首部应急安全题材都市轻喜剧《青年旅舍》,创作并巡演国内首部应急题材儿童剧《奇妙梦旅行》,拍摄系列应急公益宣传片,应急安全文化建设全国领先。

      (二)“十三五”时期面临形势。“十三五”时期是我市率先全面建成较高水平小康社会的决胜阶段和加快建设宜居幸福创新型国际城市的关键时期。当前,全市公共安全形势虽然总体上保持平稳,但随着经济全球化、网络信息化发展趋势和我市工业化、新型城镇化进程的不断加快,各种自然、技术、经济及社会风险隐患将进一步交织并存,突发事件复合型、极端化、小概率特点凸显,给城市安全与治理带来严峻挑战,突发事件应急管理工作将进入事态多样多发、影响更大更广、处置更难更复杂的阶段。

      自然灾害时有发生。受全球气候变化的影响,台风、暴雨、浓雾、地震、海啸、干旱等将成为我市面临的主要自然灾害。特大洪涝灾害、山洪灾害、地质灾害、森林火灾等发生的可能性加大。有害生物对局部地区农林业生产和生态环境造成的危害加重。未来几年,浒苔和绿藻等海洋生物污染事件仍将存在。

      事故灾难防控形势严峻。危化品存储点位和运输车辆多,生产储存装置日趋大型化,重大危险源高度密集,黄岛、平度等石油化工聚集区发展迅速,潜在的重特大事故风险增加。地下管网、高层建筑、人员密集场所等领域的安全问题日益凸显。消防火灾事故时有发生。随着城市建设的发展,各类安全生产事故风险有所增加。

      城市安全运行面临较大压力。到2020年全市常住人口将达到1000万左右,人口分布和产业活动愈加集中,对城市承载能力带来严峻挑战,城市运行脆弱性增大。机动车保有量已经突破200万辆,交通安全压力持续增大。水资源短缺问题依旧突出,雾霾防治任务紧迫。轨道交通网络即将形成,安全运营风险逐渐显现,为城市管理增加新课题。城市公共基础设施随着使用年限增长,安全隐患逐步增多。

      公共卫生安全不容忽视。受全球气候突变、世界经济一体化、青岛全方位对外开放格局加快形成等综合因素影响,各种原发性或输入性传染病疫情发生风险较高,高致病性禽流感、口蹄疫等动物疫情存在暴发或传入的较大可能,发生全市性食品药品安全事件的概率不断增加。

      社会安全面临新的挑战。随着改革不断深入,各种社会矛盾易发多发。征地拆迁、金融投资、就业和社会保障等引发的上访、聚集等群体性事件和重大刑事案件仍时有发生,暴恐行为、个人极端暴力事件等潜在风险不容忽视。涉外突发事件数量和性质敏感程度有增大趋势。网络与信息安全问题日益严峻,舆情应对工作难度加大。

      二、总体要求

      (一)指导思想。全面贯彻党的十八大和十八届三中、四中、五中、六中全会精神,深入贯彻习近平总书记系列重要讲话精神,紧紧围绕“四个全面”战略布局,坚持创新、协调、绿色、开放、共享发展理念,深刻把握“应急处置能力是国家治理能力的重要组成部分”内涵,牢固树立“以人为本、生命至上”的应急理念,服务国家“一带一路”战略、我市“三中心一基地”和“率先科学发展、实现蓝色跨越”城市发展战略,强化底线思维,坚持问题导向,按照“感知要敏、传导要捷、运行要畅、处置要当”的要求,以提升应急救援和处置能力为主线,以提高应急综合保障能力为重点,全面做好新常态下的应急管理工作,为加快建设宜居幸福创新型国际城市和率先全面建成较高水平小康社会奠定坚实基础。

      (二)基本原则。

      突出系统化管理。强化顶层设计,创新体制机制,统筹推进各类应急资源有机整合与合理布局,重点加强应急体系薄弱环节和优先发展能力建设,提升整体应急能力和系统管理水平。

      突出科学化处置。注重风险管控,推动关口前移,加大应急管理关键技术研发与先进技术应用力度,深化军地协同、区域联动及政企联动机制建设,不断提升突发事件处置的快速反应能力。

      突出标准化管理。按照区分轻重缓急,分阶段、有计划推进应急管理标准规范编制实施工作,对预案管理、人员装备、物资储备、避难场所等预防与应急准备环节工作,率先实现规范建设。

      突出法治化保障。坚持底线思维,动态分析突发事件防范应对新形势、新挑战、新问题,系统强化应急管理立法工作,健全应急管理法律体系,严格依法依规开展突发事件应急管理工作。

      突出社会化参与。坚持重心下移,注重多方参与,充分发挥政策导向和市场机制的作用,把基层一线作为应急管理的主战场,建立政府主导、多方联动、社会协同、群防群治的长效机制,不断提升全社会自救互救能力。

      (三)体系框架。从空间、时间、物质和意识四个维度规划发展全市突发事件应急体系,全力打造陆域、海域、空域、地下四位一体,贯穿事前、事发、事中、事后四个阶段,突出人员、物资、场所、平台四个要素,涵盖宣传、教育、培训、演练四个领域的一体化、全过程、多要素、广覆盖的“4×4”城市应急管理体系,构建具有青岛本土特色、领先国内发展水平、适应国际都市要求的“大应急”工作格局。

      一体化空间体系。全面强化陆域、海域、空域、地下空间四个方面的应急救援能力建设,不断完善统一指挥协调机制,深化区域、部门、政企间的资源共享与联动合作,构建科学规划、优势互补的一体化应急体系。

      全过程时间体系。全面强化突发事件的预防准备、预警响应、指挥处置与恢复重建能力建设,推动应急管理关口前移,完善风险治理与应急管理的衔接机制,构建事前、事发、事中和事后四个阶段贯通始终、闭环运行的全过程应急体系。

      多要素物质体系。全面强化救援队伍、物资储备、应急场所和指挥平台四个方面的应急能力建设,完善资源统一调配机制,构建统筹布局、运行高效的多要素应急体系。

      广覆盖意识体系。全面强化应急知识的宣传、教育和培训工作,定期组织应急预案演练,大力弘扬应急安全文化,不断提高公民风险防范意识和自救互救能力,构建宣传、教育、培训和演练有效融合,形式多样的广覆盖应急体系。

      (四)发展目标。

      1.总体目标。打造智慧应急安全城市,到2020年,建成与城市公共安全风险相匹配、与率先全面建成小康社会要求相适应、覆盖应急管理全过程和全社会共同参与的突发事件应急体系,风险管控全面落实,指挥处置更加科学,核心救援能力不断加强,基层应急能力全面提升,综合保障能力逐步完善,应急管理水平再上新台阶。

      完善四个环节。完善风险管控环节,全面开展城市公共安全隐患排查和风险评估;完善监测预警环节,建成多要素、高密度、集成化的监测预警系统;完善指挥调度环节,形成上下对接、横向互通、资源共享的现代化应急指挥体系;完善应急准备环节,实现预案、物资、队伍的有效整合。

      实现三个转变。由临时性、被动性的传统管理模式向制度化、标准化的法治管理模式转变;由以政府为主的行政化应急管理向政府主导、全社会参与的应急管理转变;由依托经验判断向科技支撑决策转变。

      提升六个能力。风险管控、现场处置、核心救援、基层应急、综合保障、综合管理六大能力不断提升,突发事件应对效率持续提高,突发事件造成损失和对经济社会发展不利影响全面降低。

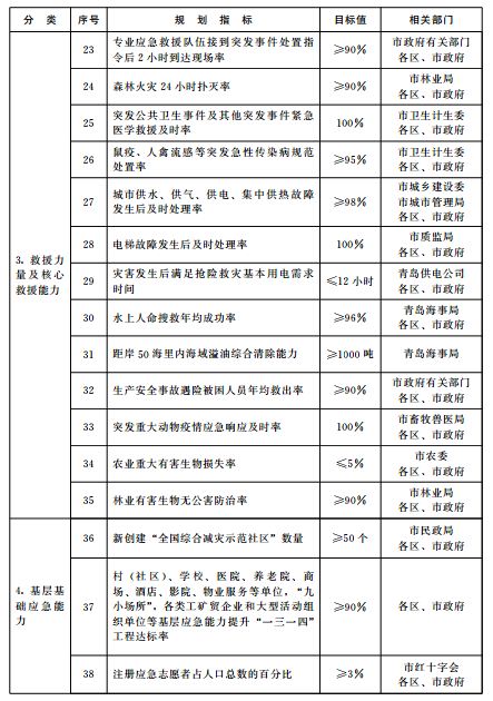
      2.分类目标。按国家有关要求,结合我市实际能力和安全需求,设立明确的规划指标及目标值。

      应急体系建设“十三五”规划指标及目标值

      三、主要任务

      (一)完善监测预警体系建设,提升风险管控能力。

      1.风险管控全面进行。健全突发事件风险管控工作机制,在全市范围内开展突发事件风险评估和隐患排查工作,编制公共安全风险清单,建立涵盖各区(市)、镇(街道)、村(社区)、企业、工业园区的重大风险隐患数据库,形成基于地理信息系统的城市风险“一张图”,实现各类重大风险和隐患的识别、评估、监控、预警、处置等全过程动态管理,做到有人员、有制度、有预案、有演练、有保障,逐步实现全市突发事件风险网格化管理,完善风险防治措施。

      推进学校、医院等人员密集场所,大中型水库、桥梁、隧道、地铁、电力、通信等重点建筑物和重要基础设施的抗击自然灾害能力调查、评估和生命周期安全保障建设。

      强化油气管道、地下综合管廊、危险化学品集中区、特种设备、环境污染、交通运输等重点区域和行业的安全监管和风险管控。

      加强重大传染病疫情、群体性不明原因疫病、重大动植物疫情、食源性疾病、药品不良反应和医疗器械不良事件等公共卫生事件防控,及农产品、食品药品安全检验检测。

      健全并落实涉及重大政策制定、重大改革措施出台、重大工程项目建设、重大活动举办和网络舆情、金融投资等敏感问题的社会稳定风险评估机制。

      2.重点区域实时监测。结合“智慧城市”建设,综合运用地理信息测绘、大数据、物联网等技术手段,对城市油气管道、输电线路、市政管网交汇点、城市桥梁、隧道、地铁以及危险化学品存储点等重点区域实行全时监控。

      优化城市综合气象观测网点布局,大力推进地震烈度速报及预警系统建设,加强城市地质与洪涝灾害易发区、森林火灾敏感区等区域监测站网建设,落实城市内涝、空气污染、饮用水污染、公共卫生和食品安全等常态化监测预警制度,加快海上船舶溢油和海洋污染监测预警系统建设,督促企业建立和完善安全生产动态监控监测体系,深化全市“天网”工程建设,建立外来入侵生物监测预警网络。

      加强公共安全领域不稳定因素和风险监测,探索建立宣传、网信等部门与区、市政府协调联动的舆情监测预警机制。加强民生和社会保障领域、金融领域、民族和宗教事务领域的风险监控,保障经济社会稳定运行。

      强化部门之间、军地之间、与周边地市之间的监测信息共享,健全突发事件形势会商制度,加强风险动态分析和研判。

      3.预警信息发布及时准确、全覆盖。完善“分类管理、分级预警、平台共享、规范发布”的突发事件预警信息发布体系,依托气象部门建设高效、统一的“直通式”突发事件预警信息发布中心,强化日常风险提示和突发事件预警信息发布。

      完善重大预警信息紧急发布机制,建立广播、电视、报纸、网站、新媒体、防空警报器、现代通讯设备、公共场所电子显示屏等重要预警信息联动发布制度,强化针对特定区域、特定人群的精准发布能力,提升预警信息发布的覆盖面、精准度和时效性。

      拓宽预警信息发布渠道,推进应急广播电台系统建设,统筹建设“村村响”农村广播、城市广场与重点街区广播、社区预警信息发布平台,确保预警信息发布“最后一公里”快捷有效。

      落实国家“一带一路”战略部署,密切关注国际形势,提高出境人员境外公共安全风险提示信息发布覆盖率。

      (二)推进指挥协调体系建设,提升现场处置能力。

      1.健全应急决策和指挥机制。按照“统一领导、综合协调、分类管理、分级负责、属地管理为主”的原则,建立应急委员会科学决策、统一指挥、统筹协调、高效处置的组织领导机制,推进应急决策指挥体系的科学化、扁平化和一体化。

      加强应急专项指挥部体系建设,提升专项指挥部独立运行和专业处置能力。规范专项指挥部成员单位日常沟通、定期会商、协同演练、合作处置的联动机制,强化信息共享和应急协作,确保发生较大级别以上突发事件时能够规范高效应对。

      加强区(市)和镇(街道)应急指挥体系建设,提升区(市)政府先期处置、资源保障和镇(街道)第一响应能力,与市级指挥部形成分工合理、密切合作、协调一致的上下联动机制,最大程度降低和减少突发事件造成的生命财产损失。

      充分发挥应急管理专家队伍的辅助决策作用,应急专家全程参与应急预防准备、监测预警、处置救援与恢复重建等决策咨询。引导和鼓励专家加强应急管理领域基础理论、产业发展、装备技术等专项研究,为不断提高应急管理水平提供理论指导和技术支撑。

      2.完善应急值守工作机制。加强各级应急管理办公室协调指挥体系建设,强化辅助决策能力。

      推进应急值守标准化。强化24小时值班和领导带班制度,严格落实节假日、汛期、旅游旺季等重要时间节点“日报告”“零报告”制度,在全市范围内开展值班员值守应急标准化培训,提高全员值守水平。

      推进突发事件协调处置标准化。编写各类突发事件应急值守标准化手册,制定信息接报、核实验证、分析研判、预警响应、协调调度工作标准,实现全过程标准化处置。

      推进突发事件信息报告标准化。规范突发事件分级标准,严格信息报告时限,优化紧急和敏感信息报告机制,确保信息报告的准确性、时效性和规范性。探索建立基层突发事件信息直报制度,通过奖励等方式,鼓励市民、媒体、企业等报告突发事件信息,拓展信息获取渠道,为处置突发事件赢得宝贵时间。

      推进值班室建设标准化。开展应急系统值班室标准化建设,制定值班制度、文件资料、场所设备、视频会议等具体标准,定期开展督导检查和模拟演练,确保制度完善、设备完备、通讯畅通。

      推进应急指挥平台和装备标准化。完成三级应急指挥平台标准化建设,实现各级、各部门平台互联互通、数据共享等基础功能。标准化配备应急指挥车、通讯车、无人机、移动单兵通信器材等应急装备。

      3.完善现场指挥协调机制。规范突发事件现场组织指挥,进一步明晰现场指挥权和行政协调权的划分,以及指挥权的交接方式和程序。推行领导赴现场处置突发事件要素式提示单做法,为现场应急指挥提供快速、准确、简明的决策辅助。

      加强突发事件现场指挥机构管理,建立分级分类突发事件现场响应及扩大响应机制,制定快速组建应急指挥部工作方案,细化指挥部各成员单位责任分工和工作流程,提高现场抢险救灾、医疗救援、交通疏导、控制事态发展、疏散转移群众等协调处置能力。

      推行突发事件处置现场指挥官制度,制定相关实施细则,明确现场指挥官专业处置职责和指挥权限,加强各级指挥官综合应急处置能力培训。

      推广突发事件现场标识应用,科学规范现场各职能工作组布局,明确警戒区域、危险区域、卫生区域、供给区域、救援队伍和保障物资集结区域,以及运输及疏散线路等,实现处置现场规范有序、协调统一。

      落实企业主体责任,强化企业在突发事件风险监测、预警发布、先期处置等方面的职责。企业要服从政府决定,配合政府处置,做好本单位应急救援。

      4.强化应急通信保障机制。依托公共通信网、政务专网、卫星、微波等传输手段,建设集应急指挥车、卫星电话、短波超短波电台、数字集群等于一体的应急指挥通信保障系统,保障突发事件现场与应急指挥中心通信畅通,提高现场图像采集和快速、安全传输能力。

      完善应急通信专业保障队伍装备配置,支持基层各类专业救援队伍和应急机构配备小型便携应急通信终端,提升应急指挥通信设备覆盖率。

      建立健全公众通信网络突发安全事件应急机制,加强公众通信网络多路由、多节点和关键基础设施的容灾备份体系建设,提升公众通信网防灾抗毁能力。

      5.强化交通运输保障机制。健全应急绿色通道制度,进一步强化突发事件现场及周边道路交通管控能力,制定突发事件处置过程中抢险车辆、应急指挥通信车辆、运送救援队伍物资车辆、伤员转运车辆交通优先通行保障规定。

      完善铁路、公路、水运、民航等应急运力储备,建立健全调用和征用应急运输补偿机制,加强交通应急抢险能力建设,进一步提高紧急运输能力。

      6.强化新闻发布与舆情回应机制。建立与宣传、网信等部门协调联动、快速反应机制,按照属地管理、分级负责、谁主管谁负责的原则,规范突发事件信息发布管理,及时回应社会关切,并根据事态进展持续发布权威信息。

      加强与媒体沟通合作,完善网络舆情的监测、收集、研判和回应等工作机制,提高突发事件信息获取能力,扩大新闻发布与舆情回应信息传播范围。

      不断完善政府部门新闻发言人制度,进一步落实新闻发布及舆情回应工作职责、重点内容、时效要求,加强部门负责人和新闻发言人突发事件信息发布能力培训,切实提高信息发布、政策解读、关切回应的主动性。

      (三)强化核心救援力量建设,提升应急救援能力。

      1.强化公安消防应急综合救援支队建设。加强由市公安消防支队、各区(市)公安消防大队组建的市应急综合救援支队建设,整合资源,健全快速调动机制,强化救援人员配置、装备配备、日常训练、后勤保障标准化建设,提升事故灾害应急救援能力。

      2.强化各具特色的专业救援队伍建设。完善森林防火专业救援队伍建设,加强组织领导,严格队伍管理,强化专业训练,完善各防火战区人员、装备配置,落实工作职责。

      加强卫生应急救援队伍建设。推进市级紧急医学救援基地建设,依托市疾控中心、市急救中心、齐鲁医院(青岛分院)、青大附院、市立医院、市中心医院等组建紧急医学救援队伍和野外移动处置中心,参与重特大及需要紧急响应的突发事件现场卫生处置工作。

      强化地震灾害救援队伍建设。依托武警部队、民兵预备役组建地震灾害救援队伍,强化业务培训,补充装备,提高救援能力。

      强化城市公用设施救援队伍建设。依托海底隧道、地铁、供排水、供热、公交、电力、通信、特种设备等监管部门和运营单位,分别组建本领域、本行业专业应急救援队伍。

      加强公安特警队伍建设。强化防暴制暴、攻击防护等装备配备,提高公安特警应急处突、反恐维稳能力。

      完善海上、空中应急救援队伍建设。依托青岛海事局、市海洋与渔业局、市公安局,联合驻青部队、边防海警、青岛港集团、青岛旅游集团等建立海上应急救援队伍;加大直升机等空中应急救援力量建设的投入,通过购买社会服务方式引入直升机、无人机等,形成辐射全市的海陆空应急救援网络。

      强化专业监测队伍建设。依托气象、安监、环保、地质、食品药品监管、农业、防疫、地理信息测绘等部门,分别组建专业监测预警队伍,实现突发事件事前监测预警、事后快速获取相应资料和相关数据,为应急救援、指挥决策、灾后重建等做好保障。

      强化防核辐射生化救援队伍建设。完善以环保、公安、卫生等部门为主要力量的核事故应急救援队伍建设,密切加强与军队核生化救援队伍合作,提升核辐射生化环境监测和科学处置能力。

      3.完善与部队骨干救援队伍联动机制。探索建立军地联合指挥机构,打造军地防灾减灾信息共享平台,发挥驻地部队所属地震救援、森林防火、海上救援、抗洪救灾、空中运输等应急队伍在抢险救灾方面的主力军作用。

      4.强化重点行业领域专业应急救援队伍建设。推进非煤矿山、危险化学品、交通运输以及海上溢油、沉船打捞等重点行业和领域企事业单位应急救援队伍建设,依托大型企业、工业园区、公安消防等应急救援力量,构建区域应急救援队伍联动体系,提高现场先期处置能力。

      (四)推动应急基层基础建设,提升基层应急能力。

      1.完善基层应急管理组织体系。加强区(市)级应急管理机构建设和人员配置,重点推进镇(街道)应急管理机构建设,配备专(兼)职工作人员。

      结合网格化社会服务管理工作,完善基层突发事件社会协同防范应对体系,强化居民自防自治、群防群治、自救互救能力,形成应急管理与综治、维稳、安全管理等一体化工作格局。

      切实落实企业主体责任,重点推动港口、码头、机场、轨道交通、供水、供电、供气、重大危险源等单位应急管理机构设置,落实人员、装备、物资、经费,提升风险防范和应急处置能力。

      2.提高基层单位第一响应能力。推进应急管理重心下移,实施基层应急能力提升“一三一四”工程,推进基层单位隐患排查和风险评估,建立应急值守制度和监测预警体系,确保基层单位“有预案、有设施、有队伍”“会初期处置、会疏散逃生、会信息报告、会配合救援”,提高基层单位应急准备标准化、应急处置科学化水平。

      推进基层“专兼结合、一队多能”综合性应急队伍建设。开展学校校长、医院院长、农村村主任、企业厂长等基层单位负责人应急处置能力培训。发展灾害信息员、气象信息员、群测群防员、食品安全联络员、社区工作者等应急信息员队伍,加强综合性业务培训,鼓励“一员多职”,充分发挥基层应急人员在应急管理中的基础作用。

      加强基层应急管理能力标准化建设,推进基层应急服务站、微型消防站等相关应急设施和装备建设,强化基层隐患排查、风险评估、信息报告和先期处置能力。

      深化基层应急管理示范单位建设,继续推进“安全社区”“平安社区”“综合防灾减灾示范社区”“地震安全示范社区”“安全教育示范单位”等创建工作,大力推广并建设防震减灾示范学校。

      3.提升城乡基础设施抗灾能力。积极有序推进海绵城市、人民防空工程、地下综合管廊、应急水源等建设,开展城市生命线工程和重要基础设施生命周期风险管理,定期进行安全运行、应急准备、应急处置情况评估,提高防灾抗灾减灾能力和水平。

      全面排查城乡老旧建筑物安全隐患,深入推进农村危旧房改造、城市老旧小区改造等工程,加强隐患治理和抗震加固工作,提升安全性能。

      加强农村、山区特别是地震、塌方、泥石流等自然灾害易发地区的道路建设、管理和养护,完善交通安全设施和管理设施,消除安全隐患,提高灾害多发地区道路基础设施灾害防御和保通能力。加强森林防火应急道路、阻隔系统及?望台建设。

      4.鼓励社会力量参与应急管理。完善政府与社会救援力量的协同联动机制,通过政府购买服务、与企业签订“服务协议”、搭建协作服务平台等形式,引导社会力量有序有效参与应急救援工作。

      推动建立由行业协会、安全评价机构、技术咨询机构、保险机构等多方参与的社会服务体系,支持其开展风险评估、隐患监测治理、管理咨询、教育培训等活动。

      完善志愿者招募、注册、技能培训与管理制度,引导志愿者和志愿服务组织有序参与应急救援与服务;鼓励发展专业性应急志愿者队伍,提升应急志愿服务能力和专业化水平。

      依托市红十字会、社会组织等机构,以消防四个能力和医疗基础急救知识为核心,对乡村、社区、学校、医院、养老院、商场、“九小场所”等重点人员密集场所和楼宇物业服务机构从业人员开展“第一响应人”岗位资质培训,每年培训应急救护员2万人。

      5.提高公众自救互救能力。加强“学会应急”品牌载体建设,深化与媒体合作,推广“学会应急”微信公众号,完善“青岛应急网”“学会应急网”建设,继续编撰发放“学会应急”杂志,扶持各类应急题材文艺影视作品创作播映,打造全方位应急科普宣教平台。

      推进公共安全宣传教育进企业、进社区、进学校、进农村、进家庭,引导居民做好家庭应急物资储备和应急避险知识学习;编制区域“应急应知图”,有针对性地介绍、宣传区域重大风险源、自然灾害点的安全防范知识。

      充分利用“5?12防灾减灾日”“11?9全国消防日”“安全生产月”“开学第一课”“中小学生安全教育日”等时机,组织形式多样的公共安全知识宣传活动,提升公众突发事件防范意识和自救互救能力,强化企事业单位履行应急知识教育培训等社会责任。

      继续加强大中小学、幼儿园的应急知识教育工作,编撰推广学龄前儿童和中小学生应急科普读物,突出应急体验教育,继续开展中小学生应急安全文化节活动,打造应急志愿者消防站,推进“一区(市)一馆”应急体验馆建设。

      (五)健全预防准备体系建设,提升综合保障能力。

      1.深化应急预案管理和演练。严格贯彻落实《青岛市突发事件应急预案管理办法》,强化应急预案分级分类管理。制定各级政府及相关部门应急预案编制规划,督促镇(街道)、村(社区)和企事业单位等制定应急预案,编制关键环节、重点岗位应急操作手册,把应急预案落实到岗、落实到人,实现应急预案全覆盖。

      加强应急预案评估,完善风险评估和应急资源调查,强化重要目标物、重大危险源、重大活动、重要时间节点等专项应急预案编制和管理,探索制定区域性突发事件联合应急预案,完善应急预案体系。

      进一步推动应急预案落实,定期开展桌面推演、实战演练及跨区域、跨部门综合应急演练,不断检验和完善各级各类应急预案。加强演练后评估工作,提高应急预案的针对性、实用性和可操作性。

      2.加强应急平台升级二期项目建设。依托“智慧青岛”建设,完成市政府应急平台升级二期项目建设。推进“互联网+”在应急平台中的应用,完善各级应急指挥平台功能,提升监测预警与风险识别、信息收集与灾情统计、趋势分析与综合研判、指挥调度与辅助决策、情景模拟与总结评估等技术支撑能力。

      积极开展应急指挥大数据应用,整合重要风险源、重点防护目标、重要基础设施及各类应急资源等基础数据,充分利用交通管理、环境保护、人口管理、市政管理、信息安全等城市运行数据和综合分析成果,建设应急管理基础数据库。

      3.强化应急管理队伍建设。加大与高等院校、科研院所、社会培训机构等优质培训资源合作力度,推动成立应急管理学会,依托驻地高校探索建立应急管理学院,加强应急管理领域共性基础科学问题研究,培养应急管理专业人才。举办市管干部、处级干部和应急骨干人员应急管理专题培训,指导各区(市)、各单位开展应急管理专职干部能力培训。

      4.加强应急物资储备和管理。按照布局科学、种类完备、数量合理、调拨迅速的要求,加强全市应急物资统筹和综合管理力度,建立健全覆盖市、区(市)两级的应急物资保障体系。

      健全实物储备与商业储备相结合、生产能力储备与技术储备相结合、集中储备与分散储备相结合、政府采购与政府补贴相结合的应急物资储备管理制度。

      探索运用预签合同、商业保险、灾害保险、减免税收、设立基金等多种手段,发展应急物资社会化储备新模式,实现社会资源的综合利用。

      推进应急物资信息管理系统建设,完善跨地区、跨部门、跨行业的物资生产、储备、调拨和紧急配送机制,提高应急物资综合协调、分类分级保障能力。

      5.加强应急避难场所建设。结合区域和城市建设发展规划,根据灾害特点、人口分布和城乡布局,进一步完善应急避难场所的建设、认定、管理、监督检查和保障工作机制。各有关区(市)至少新建1处功能完善、平战结合的Ⅱ级以上应急避难场所。

      进一步拓展广场、绿地、公园、学校、人防工程、体育场馆、宾馆等公共场所的应急避难功能,制定配套的疏散安置应急预案,组织群众开展紧急状态下应急避难场所运行应急演练,提高全社会应对突发灾害事件能力。

      6.加强应急处置联动机制建设。探索推进山东半岛城市跨区域应急合作联动机制建设,实现半岛应急资源整合、信息共享、救援互助,定期召开联席会议和举办联合演练,共同应对巨灾或跨地区突发事件。

      健全军地协调应急联动机制,构建本市应急救援队伍与驻地部队所属应急队伍之间的联席会议制度,加强军地联合演练。

      加强政企应急联动机制,全面落实政府监管责任和企业主体责任,建立健全各级政府及相关企业联动处置应急预案和安全生产预案,全面掌握重大危险源和重大安全隐患,积极开展应急预案综合演练,提高政企联合应对事故灾难能力。

      7.推进应急产业创新发展。加强应急产业规划布局,依托区域重点企业发展各具特色的应急产业园区,推动应急产业集聚发展。支持青岛市应急自救产业技术创新战略联盟进一步发展,争创国家级应急自救产业示范基地,形成区域性应急产业链。

      引导社会资源投向先进适用、安全可靠的应急产品和服务,引导社会力量以多种形式提供应急服务,支持与生产、生活密切相关的应急服务机构发展,推动应急服务专业化、市场化和规模化。

      加强应急产业宣传推广,通过组织展览、论坛等形式,交流推介应急产品和服务,积极引导、培育和扩大单位、家庭、个人对应急产品和服务的消费需求。

      到2020年,培育和扶持3至5个年销售收入过10亿元的应急产业龙头企业,建成1至3个国家、省级应急产业示范基地。

      (六)完善应急管理体系建设,提升综合管理能力。

      1.完善应急管理组织体系建设。完善“市应急委、专项指挥部、区(市)政府、基层单位”四级应急组织体系建设;构建以政府为核心、社会全面参与的应急管理模式,推动社区和企事业单位落实应急管理责任,配备专兼职工作人员;加强重点功能区应急体系建设,健全重大国事、节庆、赛事活动应急保障机制。

      2.推进应急管理法治体系建设。推进《青岛市突发事件应对条例》出台实施,及时制定、修订相关规范性文件和配套制度,进一步明确和规范政府、企事业单位、公民在突发事件防范应对工作中的权力、义务和责任,实现依法应急。

      3.推进应急管理标准体系建设。实施“标准化+应急管理”行动,推进应急管理在事前预防、事发应对、事中处置和事后恢复全过程规范化建设,逐步实现应急管理系统优化、协调统一和持续改进,促进应急技术、装备标准化,形成“事事有依据、处处有标准”的良好格局。

      四、重点工程

      (一)新建项目。

      1.城市安全风险评估工程。推进学校、医院等人员密集场所,大中型水库、桥梁、隧道、油气管道、轨道交通、电力管网、老旧建筑、特种设备,以及危险化学品集中区、环境生态、农产品生产、食品药品安全等区域和行业领域全面开展公共安全风险评估,特别重点区域实时监控,建立城市自然灾害、事故灾难、公共卫生、社会安全等各类风险管理数据库,编制公共安全风险清单,形成基于地理信息系统的城市风险“一张图”。

      2.市级突发事件预警信息发布中心。依托市气象部门建设市突发事件预警信息发布中心,搭建与国土、规划、林业、交通、地震、环境、海洋与渔业等部门联动的信息发布平台,建成高效、统一的“直通式”突发事件预警信息发布系统。加强日常风险信息提示和突发事件预警信息发布,进一步规范预警信息发布行为。

      3.水质自动监测系统监控保障项目。建设3个饮用水源地水质自动站(崂山水库、棘洪滩水库、产芝水库)、3个河流断面水质自动站(墨水河、莱西洙河、大沽河入海口)、2个重金属自动监测站(墨水河、泽河)以及1个海洋浮标站监测系统,实行24小时实时监控水质状况,为环境管理提供数据支撑。

      4.地震监测预警系统。地震监测预警系统是集地震监测、烈度速报、预警信息发布于一体的综合技术系统,主要包括洞体地震监测、地震烈度速报、地震预警、建设震害防御信息等系统,进一步增强地震预测预警和灾情快速评估等能力,显著提升我市防震减灾综合实力。

      5.网络安全监测与预警平台。融合第三方互联网安全数据,建设本地网络安全情报数据混合云资源库,利用大数据和云计算等技术进行分析、挖掘,实现安全监测、态势感知、等保管理、通报处置、侦查调查和追踪溯源等功能,构建公安、通信、经济信息、网络等职能管理部门协调联动的网络安全监测预警处置工作机制。

      6.人防警报器升级改造工程。推进集防空防灾警报音响信号发放、图文发布、语音广播、对讲传输、视频播放等功能于一体的多媒体警报器建设,形成布局合理、手段多样、设备先进、传递快速、管理科学、灵敏可靠的警报通信系统。

      7.应急广播“村村响”工程。建立农村广播网系统,为突发事件预警响应、国家政策宣传、社会综合服务工作提供安全可靠的信息发布平台,实现气象、地质、山林火灾等灾害多发易发行政村覆盖率100%,一般行政村覆盖率70%。

      8.应急广播频道项目。依托青岛广播电视台建立应急广播频道,通过无线广播电台、移动通讯网络、微信公众号等平台,建成统一联动、安全可靠、快速高效、平战结合、覆盖全面的应急广播,进行“战时”突发事件预警发布、防灾减灾动员和“平时”应急知识普及、应急文化宣传。

      9.森林火灾防救能力提升工程。建设1处市级森林防火指挥中心,完善全市40战区森林防火功能,实现市、区(市)、战区三级指挥系统联网。实施“引水上山”和森林防火道路工程建设,开展区(市)、战区“一队、一库、一营房”建设,健全森林防火预警监测系统和信息化指挥系统,推广“互联网+”在森林防火领域的应用。

      10.海上溢油应急处置能力提升工程。组织编制防治船舶及其有关作业活动污染海洋环境应急能力建设规划。组建海上溢油应急处置队伍,建设船舶溢油监视监控系统和应急管理支持系统,建立健全应急反应机制。建立海上污染应急处置启动基金,加大溢油应急处置和装备保障投资力度。

      11.空中救援能力提升工程。通过政府购买社会服务,引入直升机参与消防救灾、卫生急救、高层救援、海上搜救、城市管理、空中巡查等应急服务工作,加强针对性训练演练,提高突发事件快速响应能力,促进空中救援水平迈入全国先进行列。

      12.紧急医学救援和卫生防疫移动处置中心(移动医院)。移动处置中心建设包含车辆、车载仪器设备、帐篷三部分,具备通讯指挥、医疗、防疫、后勤保障四大功能,主要承担极端情况下抢险救灾、反恐维稳、人道主义救援等较大规模紧急医学救援和卫生防疫任务。在无外界医疗和生活物资补给情况下,维持运转不少于10天,24小时紧急处置量不低于200名伤病员。

      13.电梯应急处置中心。推进全国电梯应急处置中心试点建设,全面融合物联网技术和地理信息,建立电梯应急呼叫中心,完善控制系统、视音频系统及数据库建设。制定应急救援三级响应机制,实现“实时监控、应急处置、调查处理、统计分析”四大功能。

      14.城市道路智能交通管理服务系统二期项目。该项目分为三个阶段,建成一个中心、五大平台、十个子系统,搭建新一代的智能交通管理服务系统架构。新建“交通数据协同创新”“集成指挥”和“互联网+信号”平台等子系统,扩建“信号控制、交通执法、综合监视、交通流采集、交通诱导”等外场子系统,推进全市800多个路口信号灯国标改造和50处交通组织优化,切实减少交通事故发生率,缓解道路拥堵现象,提高城市交通服务管理水平。

      15.市应急体验馆项目。以体系化、流程化、专业化、模块化、市场化为导向,打造集安全教育、救援培训、情景体验、物资储备、产品展览、研发生产等功能于一体的现代化综合性市级应急体验馆,形成“政府主导、市场运营、群众参与”的应急体验模式,项目初步建设规模为20000平方米,满足日客流量1000人次以上。

      16.市政府应急指挥平台升级二期项目。制定全市统一的应急指挥平台建设标准,完善应急管理数据库共建共享机制,建成横向覆盖主要应急联动单位,纵向连接区(市)、镇(街道)的应急指挥平台系统,实现“应急管理一张图”“视频监控一张网”“应急预案数字化”“应急处置智能化”。推动各级应急平台之间系统对接,各类应急管理数据实时更新。

      17.应急管理学院。紧密结合应急管理人才需求,依托驻青高校合作成立应急管理学院,重点培养专业应急管理人才,开展应急管理基础理论和技术应用研究,积极参与国际合作办学和学术交流,不断积蓄优秀科研成果,形成高水平、有特色的应急管理学科体系,推动应急管理领域产学研一体化融合发展,为政府有效应对突发事件提供智力支持。

      18.“标准化+应急管理”工程。结合我市应急工作需求和地域特色,以提高应急管理能力为目标,建立覆盖预防与准备、监测与预警、值守与指挥、处置与救援、恢复与重建、监督与考核等领域的应急管理标准体系框架,力争“十三五”期间完成30余项重点标准规范制定,并积极申报全国第四批社会管理和公共服务标准化试点项目,不断提升应急管理标准化水平。

      19.应急众创空间项目。以应急产业研发为切入点,以家庭应急产业、应急文化宣传、城市风险感知、智慧城市运营等领域为主要创新方向,搭建集聚人才资源、转化创意成果、促进合作共赢的公共研发创新平台。

      20.测绘应急保障中心。配备装备齐全、训练有素、响应及时的测绘应急保障队伍,日常担负城市风险点地理监测预警及风险管理数据库建设,协助制定全市风险动态管理图;突发事件发生时实现现场快速测绘,及时获取应急图像视频资料和相关数据,为突发事件预防、应急处置及灾后重建提供测绘地理信息保障服务。

      (二)续建项目。

      1.国家危险化学品应急救援青岛基地。建成集信息监测分析、区域安全监控、事故灾害预警、协同调度指挥和应急救援处置于一体的综合性国家基地,承担危化品事故救援、消防、医疗救护,环境保护和公共安全等的协调指挥和处置,对政府工作人员、企业负责人、各级安全管理人员、救援队伍指战员、重大危险源作业人员进行培训及演练工作。

      2.海事应急救援基地。建设以青岛港为核心、董家口港和即墨女岛港为两翼的海上应急救援基地,用于大中型巡逻及救助船舶停靠、休整和补给,能为海上监管、救助、溢油应急设备等提供贮存、维修、养护场地。女岛港和董家口港基地分别配套建设中型应急溢油设备库一座、直升机停机坪及机库、辅助设备维护保养场地。

      3.林业有害生物监测预警体系。利用3S、物联网、无人机遥感等高新技术,完善市级林业有害生物预测预报中心基础设施建设,建立7个市级测报站,更新完善5个国家级中心测报点的现代化信息采集设备,新建200个基层监测点。

      4.紧急医学救援基地救援体系。择优建立综合类、核与辐射类、烧伤类、中毒类和传染病类共6个市级紧急医学救援基地,以及涵盖市卫生计生委所属及各区(市)综合性医疗机构的15个区域性紧急医学救援基地,完善紧急医学救援体系,提高应对重特大突发事件的紧急医学救援能力和水平。

      五、保障措施

      (一)强化组织领导。加强应急体系顶层设计,健全统一领导、分类管理、分级负责、条块结合、属地为主的应急管理体制。各级、各部门要强化应急管理领导负责制,进一步加强各级、各类应急管理机构、办事机构和工作机构的建设力度,落实人员编制,明确工作职能。

      (二)注重统筹协调。各区(市)、有关部门(单位)应结合实际制定相应的应急体系建设规划,各级、各类应急体系建设规划之间、与其他规划之间要做好衔接工作,充分利用存量资源,避免重复建设。在新型城镇化建设中充分考虑各类危险源、重点目标、应急避难场所等因素,统筹安排应对突发事件所必需的设备和基础设施建设。

      (三)加大资金投入。完善政府应急资金保障机制,健全应对突发事件社会资源依法征用与补偿机制;认真落实与应急管理相关的税收等优惠政策。健全巨灾风险分担机制,逐步形成以政府财政、保险赔付、巨灾基金为共同支撑的多元化经济补偿模式,鼓励政策性金融对应急管理工作给予支持。

      (四)完善交流合作。跟踪研究国际应急管理发展动态和趋势,加强突发事件应急信息管理、应急救援、专业培训、科技研发等方面的国际交流与合作,探索建立与“一带一路”沿途国家在灾害预防、减灾救灾、重大传染病疫情防控等方面的信息共享与合作机制。积极借鉴先进应急理念和做法,科学引进国外先进技术装备,推动我市应急管理工作水平不断提升。

      (五)健全监督评估。建立健全激励和考核机制,明确各方责任,保障规划建设任务和目标全面实现。完善第三方评估模式,分阶段对规划实施情况进行考核评估,找准规划落实偏差,提出对策建议。建立动态评估机制,对规划目标和主要任务进行动态监测。完善应急体系重点项目建设管理机制,确保重点项目快速、高效推进。

    扫一扫在手机打开当前页

    如果您对该文件有疑问,可以通过 网上咨询 方式咨询相关单位 ,或者拨打 咨询电话
    咨询电话:
    市政府应急管理办公室(市政府总值班室) :85913633