导航
我要收藏
取消收藏
各区、市人民政府,市政府各部门,市直各单位:
《2014年市政府部门向市民报告听市民意见请市民评议活动实施方案》已经市政府同意,现印发给你们,请认真组织实施。
青岛市人民政府办公厅
2014年11月13日
2014年市政府部门向市民报告听市民意见请市民评议活动
实施方案
为将政民互动继续推向深入,根据市委、市政府《关于印发〈2014年度青岛市科学发展综合考核办法〉的通知》(青发〔2014〕8号),市政府定于2014年11月至12月,组织开展2014年市政府部门向市民报告、听市民意见、请市民评议活动(以下简称“三民”活动)。现制定实施方案如下:
一、指导思想
以党的十八大和十八届三中、四中全会精神为指导,按照建设法治政府的总体要求,围绕听民意、聚民智、惠民生,广泛听取市民对市政府工作的意见建议,组织市政府部门负责人向市民报告本部门年度工作情况,请市民代表进行评议,真正把群众满意作为市政府工作的出发点和落脚点,加快法治政府、服务型政府建设。
二、活动内容
公开征集对市政府和市政府部门工作的意见建议,举行市政府部门负责人述职报告会,邀请市民代表进行现场评议。
(一)向市民征集意见建议,将合理的意见建议纳入决策。
在青岛政务网开通意见建议征集专栏,同步链接人民网等各大网站,倡导市民以实名方式,结合平时掌握了解的情况和对我市经济社会发展的思考,重点就经济发展、社会管理、文化创新、生态建设、法治建设、打造服务型政府等方面提出意见建议。活动将与“我为政府工作献计策”“市办实事征集”相结合,与走访人大代表、政协委员、重点企业听取意见建议相结合,激励广大市民和社会各界广泛参政议政,共谋青岛发展。
(二)组织市政府部门负责人述职报告会。
将市政府部门的工作职责、年度目标、述职报告等提前在青岛政务网向社会公开,同步链接人民网、大众网、青岛新闻网等网站。12月中旬,市政府部门分为4个组进行公开述职(市政府研究室、市人防办在市级机关内部进行述职和评议),每组用时半天,每个部门限时10分钟,主要报告本年度工作完成情况、服务基层情况、存在问题及改进措施等。报告会通过青岛电视台、青岛人民广播电台、青岛新闻网等全程直播。
(三)接受市民评议。
通过随机抽取、组织推荐和自愿报名、组织遴选相结合的方式,邀请10000名市民代表分别在市级主会场以及区(市)、高新区分会场,现场听取市政府部门负责人的述职报告。其中,每组述职报告会邀请市民代表2500人(含市级主会场100人)。
市政府部门负责人述职报告结束后,市民代表根据述职内容和平时掌握的情况,采用无记名的方式现场填写并提交评议票。同时,组织填写社情民意调查问卷和政风行风问卷调查表。
评议票当场密封,主会场与分会场评议票混合后由第三方统一汇总,评议结果计入部门科学发展综合考核成绩。
三、实施步骤
(一)准备阶段(11月上旬—11月下旬)。制发活动实施方案,建立联席会议制度。接受市民代表报名,完成市民代表的遴选、确定及主、分会场的选定和技术保障工作。完成市政府部门负责人述职报告材料报送、审核等各项准备工作。
(二)报告、听取意见、评议阶段(11月下旬—12月中旬)。将市政府部门年终述职报告在网上公布,开通专栏向社会公开征集意见建议。市政府部门按分组(附件2)和时间安排,进行公开述职报告,接受市民评议。组织完成有关部门的内部述职和评议工作。
(三)办理、总结汇总阶段(12月中旬—12月下旬)。完成评议结果的汇总、统计工作。做好意见建议办理,优秀组织单位、优秀建议的评选和意见建议办理网上评价工作。组织市政府部门、专家学者、市民代表恳谈会。
四、责任分工
为确保活动顺利实施,建立由市政府分管领导为召集人,市政府办公厅、市监察局、市统计局、市委市政府信访局、市公安局、市电政信息办、市政府新闻办、市网络办、青岛日报社、市广播电视台、青岛网络传媒集团、各区市政府负责人等组成的联席会议制度。联席会议办公室负责活动具体方案的研究制定、筹划实施和评议总结以及活动的监督、管理等工作。联席会议办公室下设综合协调、文字材料、技术保障、监督检查、新闻宣传、意见建议办理等6个工作组。
市政府办公厅负责整个活动的组织和协调等工作;市监察局负责会场监督、纪律监察、评议票收集统计等工作;市统计局负责市民代表选定、评议统计汇总和情况调查等工作;市政府研究室负责起草领导讲话、新闻通稿等文字材料工作;市委市政府信访局负责主会场信访稳定工作;市公安局负责述职报告期间主会场外的安全保障工作,参与对自愿报名市民代表的资格审查;市电政信息办负责网上信息发布、评议、社情民意调查等工作的技术支持,负责主会场并指导分会场做好技术保障等工作,负责组织配合电视台、广播电台和有关网站做好直播技术保障工作;市政府新闻办、市网络办负责新闻宣传及网上舆论引导等工作;市广播电视台、青岛网络传媒集团负责做好电视、广播、网络的直播工作;各区、市政府和高新区管委负责各分会场的市民代表选定、审核、组织、会场秩序和会务保障,负责述职视频在区市媒体的重播等工作。
五、有关要求
(一)高度重视,加强协作。各单位要充分认识活动的重要性,建立健全活动组织机构,构建“分工明确、责任落实、指令畅通、运行有序”的工作推进体系,精心筹划,严密组织,加强协作,整体推进,确保活动顺利开展。要杜绝形式主义,真正使活动产生群策群力、务实为民、助推发展的良好效果。
(二)充分发动,精心组织。各区、市政府和高新区管委要做好市民代表的遴选、培训、通知和材料发放工作,组织市民代表提前了解评议须知、上网查阅公开材料,发动市民代表收集周围群众意见建议并形成书面材料,提高意见建议质量和水平。要做好会场组织工作,保证会场秩序,发动群众积极收听收看现场直播。
(三)积极吸纳,改进工作。市政府部门要精心准备述职报告,报告内容要突出重点、贴近群众、实事求是。要诚恳听取、认真做好意见建议办理工作,对现实可行、可操作性强的意见建议,要逐条研究、提出解决办法、落实并反馈;对前瞻性强的具有建设性的建议,要及时梳理汇总呈报市政府,或纳入市政府部门决策参考,科学谋划2015年工作。
(四)严肃纪律,确保公平。要严格遵守活动的各项工作纪律,监察人员和监督员要加强现场巡查,实行全过程监控,保证活动规范有序、公平公正。
附件:1.2014年市政府部门向市民报告听市民意见请市民评议活动联席会议成员名单
2.市政府部门负责人公开述职报告分组安排
3.市民代表构成表
4.2014年市政府部门向市民报告听市民意见请市民评议活动工作纪律
附件1
2014年市政府部门向市民报告听市民意见请市民评议活动
联席会议成员名单
召 集 人:牛俊宪 市委常委、副市长
副召集人:卞建平 市政府副秘书长、办公厅主任
成 员:刘惠军 市政府副秘书长、市电政信息办主任
张道华 市政府办公厅副主任
王锦妹 市监察局局长
李 刚 市统计局局长
赵 迅 市公安局副局长
胡孝强 市政府研究室副巡视员
国立君 市委市政府信访局副局长
薛庆增 市政府新闻办主任
周 科 市网络办主任
姜鸣钧 青岛日报社副总编辑
刘 吉 市广播电视台副台长
辛 梅 青岛网络传媒集团副总经理、副总编辑
王孝芝 市南区副区长
林先好 市北区副区长
张元升 李沧区副区长
赵 镭 崂山区副区长
李红兵 黄岛区副区长
杨 超 城阳区副区长
王宝善 即墨市副市长
张友玉 胶州市副市长
牛润之 平度市副市长
赵希胜 莱西市副市长
褚晓明 高新区管委副主任
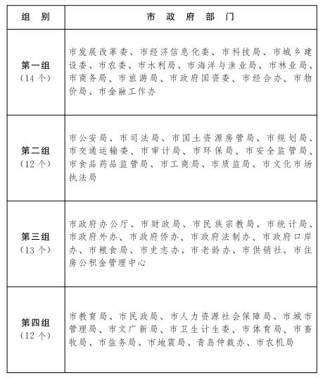
附件2
市政府部门负责人公开述职报告分组安排

附件3
市民代表构成表
一、市级主会场

二、区市分会场

注:各分会场为210人,其中,市北区参照以上构成比例选取280人,黄岛区选取380人,高新区选取60人。
附件4
2014年市政府部门
向市民报告听市民意见请市民评议活动工作纪律
为加强市政府部门向市民报告、听市民意见、请市民评议活动的组织领导,保证活动规范有序、公平公正地开展,确保结果真实、准确,结合工作实际,特制定本纪律。
一、组织活动的部门及其工作人员不得存在下列行为
(一)违反评议程序和有关要求,统计结果出现重大失误;
(二)暗示或指使市民代表对被评议部门进行虚假评价,授意市民代表填写测评票等行为;
(三)擅自修改测评票,隐匿或擅自销毁原始评议资料,影响评议结果和名次;
(四)利用评议之便谋取私利,索取、接受被评议部门的宴请、礼品、礼金馈赠等;
(五)向被评议部门透露投诉、举报的单位或人员等信息;
(六)提前泄露市民代表名单、评议结果及名次,以及其他工作秘密;
(七)不认真履行职责,对评议会场监管不严,错发、漏发测评票,回收与发放测评票数量不一致。
二、组织活动的区市不得存在下列行为
(一)对违反评议程序和工作要求的行为,不制止、不纠正、不处理,或者对严重违纪问题隐瞒不报、压情不查;
(二)暗示或指使市民代表对被评议部门进行虚假评价,授意市民代表填写测评票,纵容代填测评票等行为;
(三)接受被评议部门的宴请、礼品、礼金馈赠;
(四)利用评议之便向被评议部门谋取私利;
(五)擅自向被评议部门提前泄露市民代表名单。
三、被评议部门不得存在下列行为
(一)进行私下非正当活动,干扰评议程序和结果;
(二)进行各种方式的拉票活动,向区市、对口部门提出评议的“特殊”要求,通过发短信等方式授意市民代表;
(三)宴请组织活动的部门及人员、市民代表,或向其赠送礼品、礼金,以交通费、通讯费等名义报销应由其个人支付的各种费用;
(四)夸大工作实绩,隐瞒存在的问题,在新闻媒体上进行 “广告式”自我宣传等;
(五)对举报人员进行刁难或报复。
四、监督机制
对违反上述规定以及存在其他弄虚作假、徇私舞弊行为的单位和个人,一经查实,按规定追究相应的责任,情节严重的,按有关党纪、政纪处理。
为保证活动的公正性,市监察部门将随机选取一定比例市民代表,通过问询方式,了解活动组织中是否存在违规现象、是否受到其他因素影响投票等。一经发现违规,立即按相关规定进行处理。同时,市监察局设立专门举报电话:85911897,接受市民监督,为活动提供公平、公正、公开的良好环境。
扫一扫在手机打开当前页