登录个人中心
繁體中文
English
日本语
한국어
公务邮箱
智能问答
无障碍
长者版
政务全搜索
高级搜索
首页
要闻动态
政府信息公开
政务服务
政民互动
数据开放
扬帆青岛
导航
首页
要闻动态
政务公开
政务服务
政民互动
数据开放
扬帆青岛
公务邮箱
English
日本语
한국어
退出长者版
政务全搜索
高级搜索
当前位置 :
首页
>
要闻动态
>
政务专栏
>
公共企事业单位信息公开
>
医疗卫生领域
>
医院
>
青岛市第八人民医院
>
诊疗服务
>
就诊须知
我要收藏
取消收藏
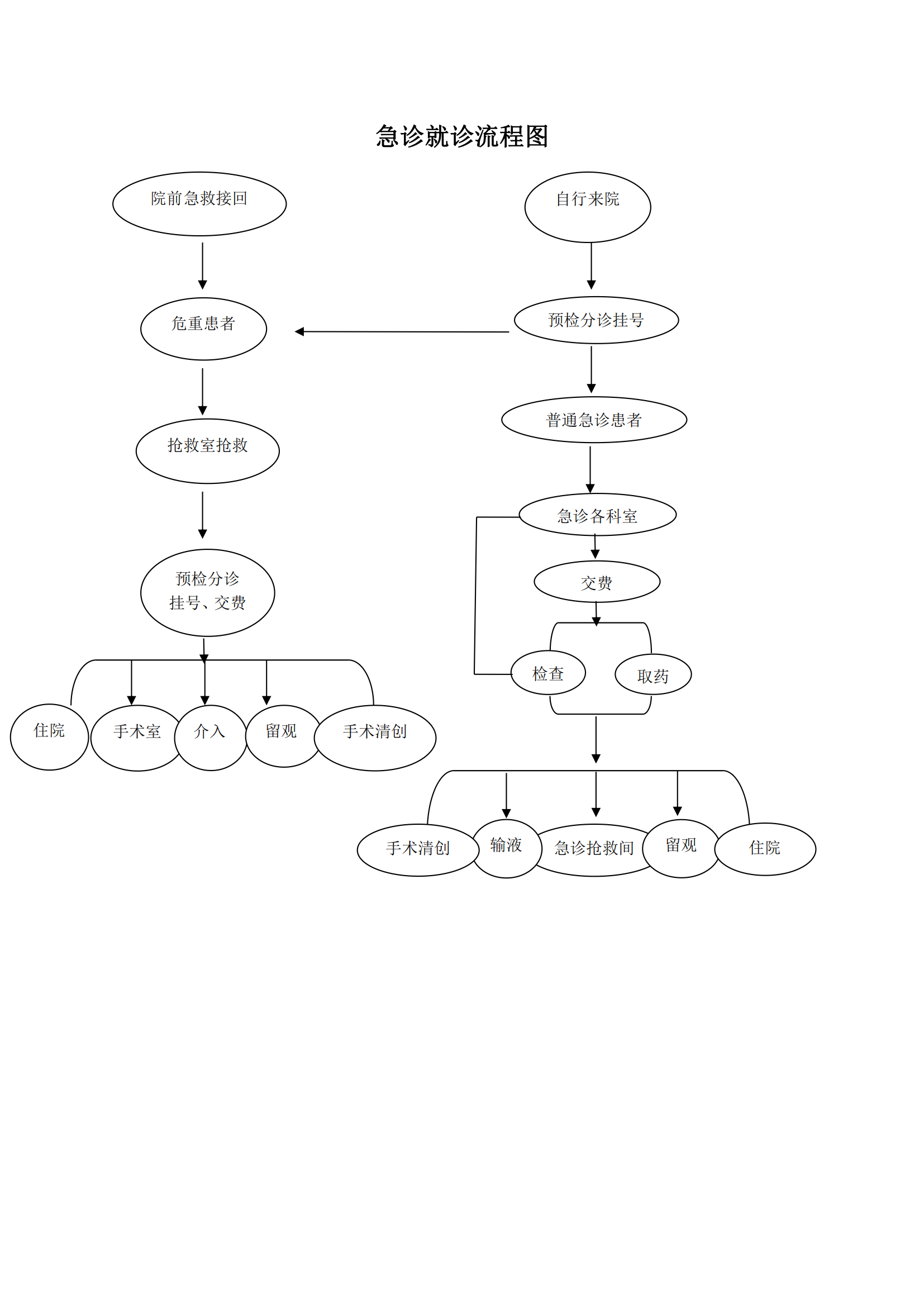
青岛市第八人民医院急诊就诊流程
青岛政务网
发布日期 : 2023-09-01
【
字体大小:
大
中
小
】
打印
扫一扫在手机打开当前页
7456559
青岛市第八人民医院急诊就诊流程